Building off-market deal flow in the UK: A different approach

 profile

March 19, 2026

by a searcher in London, UK

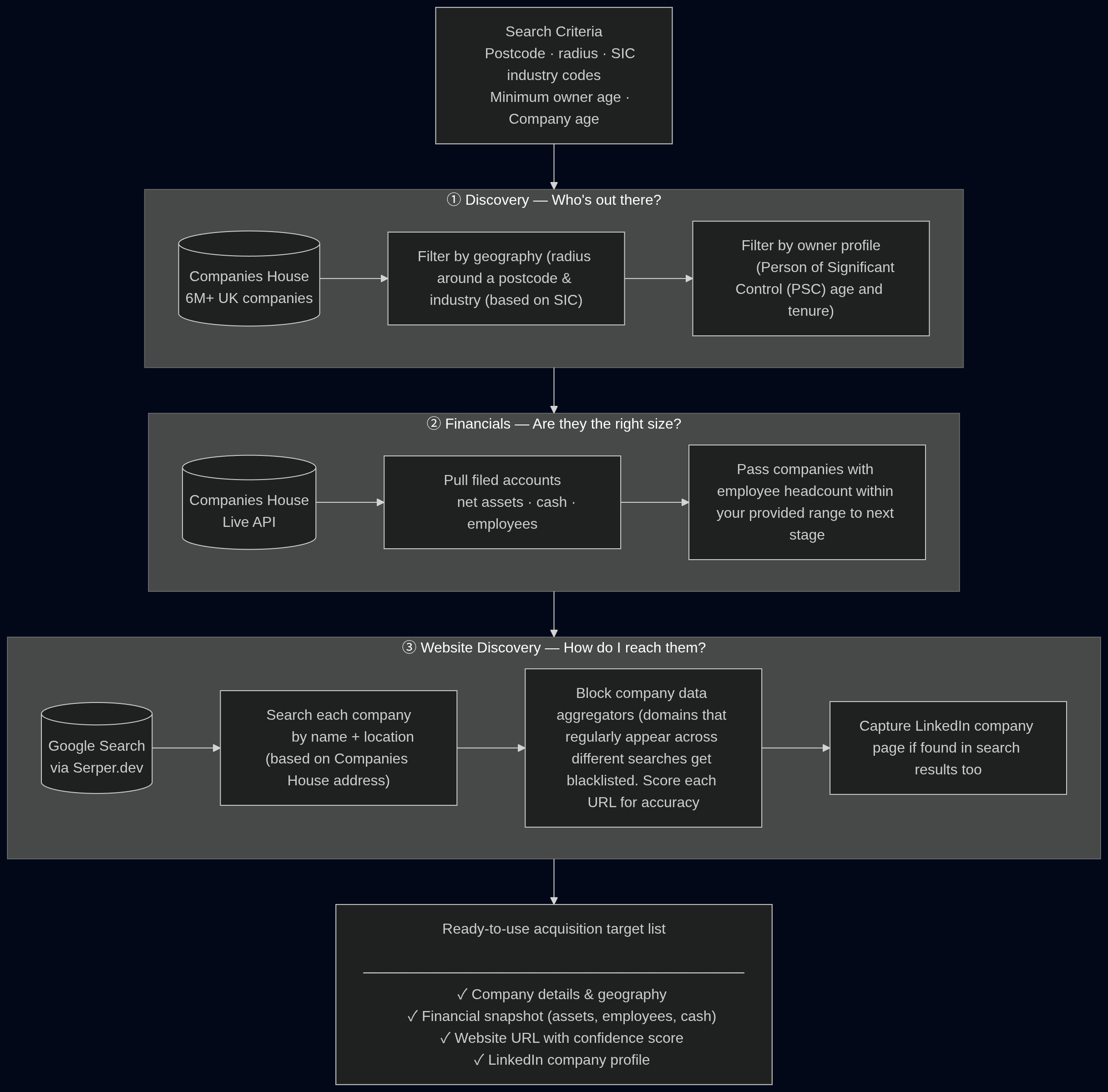
I mentioned in my intro that I'd built my own sourcing tools and a few people have reached out, so here's how it works and what it's produced. I was paying a broker to surface opportunities for me, but it became clear they weren't vetting these opportunities in any meaningful way, and when it came to negotiation, they suggested a lazy deal structure that the seller would eagerly accept because the terms were way too generous. I realised if I could find the companies myself I could deal without the broker, and save myself their four figure retainer each month and the commission I'd have to pay them on a deal. I built this tool to replace them and it works - it's showing me off market companies that meet my criteria and direct outreach is yielding meetings (four new this week). The idea was straightforward: UK Companies House holds registered data on 6M+ companies, but not in a way that's searchable based on criteria other than the company's name, company number, or name of the directors themselves. This tool solves that by allowing extra search parameters like: owner age, SIC codes, incorporation date, and PSC (Person of Significant Control) tenure. It then pulls available financial information, employee headcount, and then searches for the website of the company. For example, this query: ukat run --postcode "NG2 3AQ" --radius 20 --sic###-###-#### sic###-###-#### min-company-age 10 --min-psc-age 60 Will show me all plumbing and heating companies within 20 miles of Nottingham railway station, at least 10 years old, with an owner over 60. The output is https://app.filen.io/#/d/dfaa69f1-1ba1-47d4-ab3e-f689f05e75d1%234577796e7a4f772d43584a57554969376e35496f62736b304531706f41566d53 including company details, financials, website, LinkedIn, all in one file. There was some trial and error to get it working correctly, but outputs are accurate, save the website which sometimes isn't found correctly - there is some logic embedded which improves results, but it's not perfect. There are a few limitations: - Based on Companies House registered address which sometimes does not correspond to actual business address (for example, they've provided their accountants address) - Requires iXBRL accounts on Companies House to pull employee numbers - PDF only (paper forms) accounts excluded, though iXBRL adherence is over 90% so only missing the most legacy companies who still file paper accounts - Public financial information is limited on 'Micro Entity' and 'Small' company filings on Companies House (i.e., do not show turnover) - Search APIs aren't free: Serper.dev seems to offer best cost/performance (compared to SerpAPI and RapidAPI) - works out to 0.1c per query and saves very many dull hours staring at Google Searches - Currently command line (CLI) only tool and not suitable for non-technical users Output is a CSV with everything shown in the diagram. I use it as the starting point for direct outreach. The tool isn't in a shareable state, but if there's sufficient interest here I'd consider building out a proper interface for it. Happy to answer questions on the approach.
2
2
82
Replies
2
commentor profile
Reply by a searcher
in Cambridge, UK
Good move. You can also get a jump start on this by downloading the spreadsheet of all companies, running a coarse filter then pinging the API just to retrieve the PSCs details or whatever. If you use google sheets you can quickly vibe code a script that will pull in the data you need. You just need to watch the API rate limits at Companies House, that's what takes the time if you'll pulling large data sets.
commentor profile
Reply by a searcher
from London Business School in United Kingdom
Thanks for sharing ^redacted
Join the discussion